发布时间:2022-12-18 18:23:30
编辑:范范来源:犀牛国际教育中心浏览:次
2023年AMC8考试临近了,为帮助家长和学生们特意准备了AMC8美国数学竞赛知识图卡,助力大家备考冲刺!备考24年的小伙伴也收藏起来啦~,快速领取AMC真题资料+了解冲刺课程请联系,在线咨询【liuxuejun365】,。

AMC8竞赛25道题得分率
因为 AMC 8 每道题有五个选项,正常瞎猜的话都有 20% 的正确率,但是考题中有不少正确率都不足 20% 的,这些极低正确率的题对考生的区分度是决定性的。我把这些题挑出来分析一下,大家如果明年考试的话一定要针对性的再做做。

AMC8竞赛25道题得分率
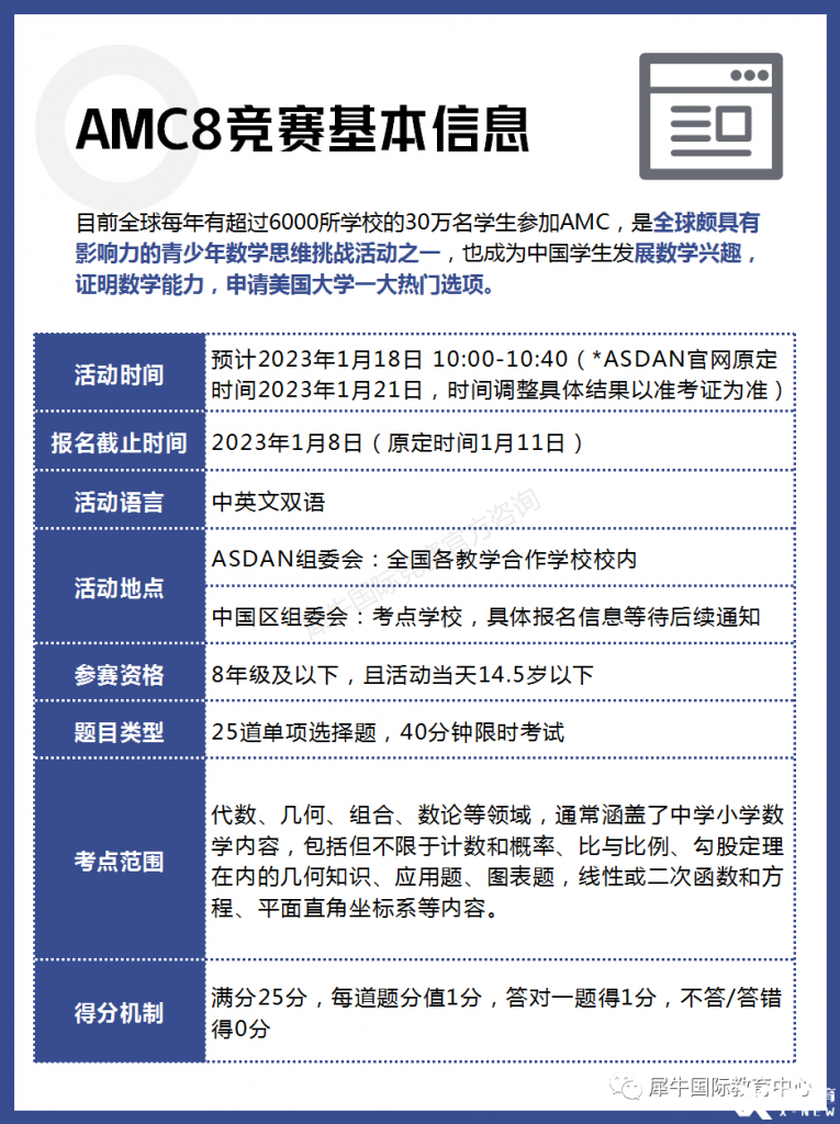
目前全球每年有超过6000所学校的30万名学生参加AMC,是全球颇具有影响力的青少年数学思维挑战活动之一,也成为中国学生发展数学兴趣,证明数学能力,申请美国大学一大热门选项。
AMC8比赛时间:预计2023年1月18日 10:00-10:40(*ASDAN官网原定时间2023年1月21日,时间调整具体结果以准考证为准)

AMC8竞赛报名流程
AMC8目前不支持个人报名,在ASDAN组委会通过合作学校报考,AMC8报名费用:120RMB,已开放报名,报名截止时间是2023年1月8日

AMC8报名相关Q&A


AMC8历年分数线 2012-2022

AMC8竞赛易考点汇总
AMC8考题主要分为4个模块:代数、几何、数论、组合。每个模块考察的内容不同,出现的频次也不同。下面我们根据知识点在真题中出现的频次做了简单概述,测一测你的AMC8水平如何吧~


AMC8竞赛易考点汇总
其中包含 AMC8/10/12 所有必备词汇,是你在 AMC 考试中获取高分的保证,是你成功迈向大学的关键一步。800多个词,对于任何人来说都不容易一遍掌握,所以,如果感觉全部掌握有困难的话,可以从红色词汇开始学。

AMC04-17
托福04-13