发布时间:2026-01-20 09:30:33
编辑:Ann来源:犀牛国际教育
“三公”学校指小升初招生中,三所面向全市招生的顶尖公办学校。无需对口地段、不用学区房,不受学籍和户籍的限制。“三公”分别是:上海外国语大学附属外国语学校、上海市实验学校、上海外国语大学附属浦东外国语学校。
上海三公有什么优势?上海三公考试录取率高吗?上海三公考试内容是啥?上海三公如何规划备考?上海三公考试真题领取!
上海三公优势
不设对口范围,面向全市招生,并按照公办学校收费标准收费 不占用选公办和选民办的摇号名额(零志愿) 生源好,可以自主筛选生源 师资力量、教学水平都十分突出免中考,内部直升 一本率80%,保送+出国。
上海三公考试录取率高吗?
一般来说,根据近几年录取数据,大致如下:
上实:清北复交率28%,985率45%,一本100%
上外:语言类保送95人,今年50多人高考大都是211及以上
浦外:语言类保送23人,211及以上60%,本科率100%
2025年三公学校备考难度略有不同,从整体录取率来说,上外浦外>上外附中>上实。
上海三公考试内容是啥?
总的来说:数学是要考思维的,英语的题型是很多样化,语文虽然占比不高,但对于日常积累要求极高。
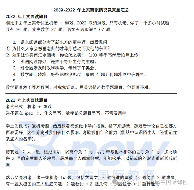
2025年上海三公题目内容分析
上海三公如何规划备考?
三公牛娃特长及获奖证书,一般来说,1-6年级规划中,需要尽早备考。
1-2年级:基础积累
数学:通过趣味游戏培养逻辑思维,如数独、拼图等。建议参加袋鼠数学竞赛。
英语:从绘本、纪录片入手,进行自然拼读和原版绘本阅读,词汇量达到500-1000词。
3-4年级:能力提升
数学:2下开始备考AMC8.4年级竞赛,目标全球前5%。
英语:通过KET考试,词汇量达到1500-1800词,为小托福考试做准备。
科创:参加雏鹰杯、明日科创之星等比赛,提升科创能力。
5年级:冲刺申请
数学:争取AMC8全球前1%的成绩,巩固知识,提升解题能力。
英语:考出小托福850+的分数,词汇量达到4000+。
科创:参加上海青少年科技创新大赛,争取市级以上奖项。
综合:完成三公简历制作,整理获奖证书、荣誉证书等材料。竞赛选择:AMC8和小托福是核心,AMC8前1%、小托福850+是常见录取门槛。
校内成绩:保持全优,争取区级“优秀少先队员”或市级“三星章”荣誉。
总体时间规划:三年级前完成KET/PET,四年级冲刺AMC8和小托福,五年级备战面试。
心态调整:三公录取率低,备考过程注重能力提升,即使未录取,积累的经验对后续学习也有帮助。
上海三公培训辅导
犀牛教育针对上海三公培优辅导班,线上线下同步辅导,上海线下:浦东、徐汇、黄浦。上海犀牛教育特别推出"三公直通车"课程,专为备战"三公"学校的小升初学生量身打造。课程从数学方面AMC8竞赛培训,英语方面小托福培训,科创方面编程培训帮助孩子系统提升关键能力。
课程类型:3-8人小班/一对一课程
课程模式:线上/线下同步开课,课程可回放,反复学习
授课语言:中英双语授课/纯英文授课均可
三公套餐
小托福授课班型

AMC8授课班型
上海犀牛教育针对AMC8竞赛开设了Pre-AMC8直通车,AMC8直通车,AMC8基础班,AMC8强化班,AMC8冲刺班等班型,先测试后入班,根据测试结果匹配合适班型。
Pre-AMC8课程
3-5年级:特别开设的AMC8预备衔接课程,包括AMC8竞赛衔接段+基础、强化、冲刺段学习课程

AMC8直通车课程
4-6年级:有一定数学基础,全闭环辅导(基础+强化+冲刺)。

一般来说,建议:
1-2年级:选择犀牛AMC8预备班培训课程
3-4年级:选择犀牛Pre-AMC8培训课程
4-5年级:选择犀牛AMC8培训课程
犀牛老师多毕业于名校,教学成果显著。犀牛教育师资丰富,可选择性强,建议报班之前充分了解授课老师风格。


上海三公01-16
上海三公01-15